研选课堂
HOME
研选课堂
正文内容
plc脚本编程和st语言编程 高效学习PLC编程,使用ST语言编写控制程序无压力
发布时间 : 2026-01-16
作者 : 小编
访问数量 : 23
扫码分享至微信

高效学习PLC编程,使用ST语言编写控制程序无压力

大家都知道PLC编程有很多语言可选择,在学习 CoDeSys 的过程中常会问一个问题,哪种编程语言最好?

其实,没有哪种编程语言是绝对的好或不好,不同的工程应用具有不同的最佳编程方式,每种编程语言都具有其不同的特点,可根据实际工程应用的需求选用合适的编程语言。

涉及到算法部分建议选择 ST 语言,编写的程序往往简洁而高效。

简单介绍

结构化文本(ST-Struct Text)是一种高级的文本语言,在西门子中称为SCL(Structured Control Language)语言,不要与STL混淆,可以用来描述功能,功能块和程序的行为,还可以在顺序功能流程图中描述步、动作和转变的行为。

结构化文本编程语言是一种高级语言,是 CoDeSys 中最常用的一种语言,对于熟悉计算机高级语言开发的人员来说,结构化文本语言更是易学易用,它可以实现选择、迭代、跳转语句等功能。在复杂控制系统中,结构化文本可以大大减少其代码量,使复杂系统问题变得简单。

当你的14寸电脑界面装不下一行梯形图,当你做一个算术运算洋洋洒洒几十步,那个时候发现用ST还是挺香的,只是看逻辑没有梯形图直观,编译速度相对较慢。大意了,有得必有失嘛,如果你不介意那就一起了解一下吧。

程序执行顺序

使用结构化文本的程序执行顺序根据“行号”依次从上至下开始顺序执行,每个周期开始,先执行行号较小的程序行。这是PLC的特性,从上至下循环扫描,周期性执行,在PLC配置中可以分配每段程序的扫描周期。同一段程序中被赋值两次,第一次的赋值将被覆盖。

这是PLC的特性,从上至下循环扫描,周期性执行,在PLC配置中可以分配每段程序的扫描周期。同一段程序中被赋值两次,第一次的赋值将被覆盖。

表达式执行顺序

表达式中包括操作符和操作数,操作数按照操作符指定的规则进行运算,得到结果并返回。操作数可以为变量、常量、寄存器地址、函数等。

在做算术运算时,根据表格中的表达式优先级运算,小括号的优先级最高,可以将你想要先执行的表达式写在小括号内。

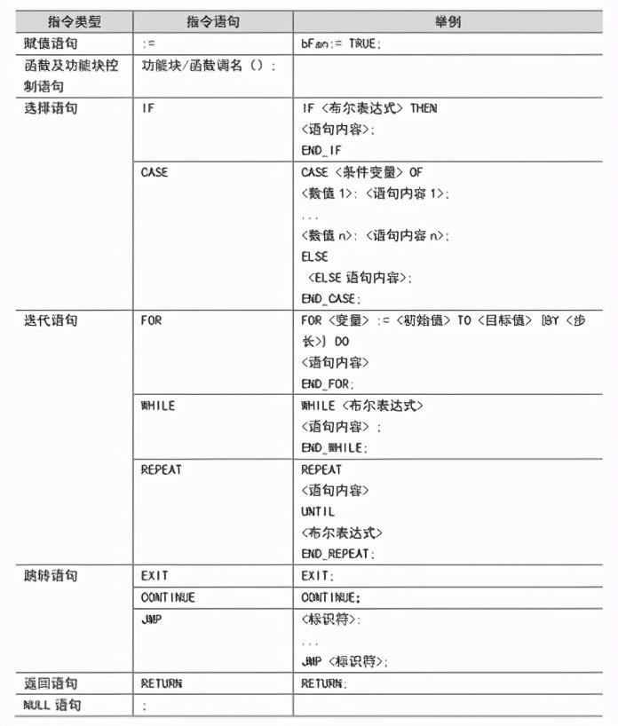
指令语句

结构化文本语句表主要有 5 种类型,即赋值语句、函数和功能块控制语句、选择语句、迭代(循环)语句、跳转语句。

转发是最大的鼓励!谢谢您的支持!

小贴士

PLC专属资料: 含有从入门到高级所有PLC学习资料(三菱/西门子/欧姆龙) ,电气经典18本大全书,历年电气考试真题、电气必备实训仿真软件、电气自动化行业各类型技术手册!

PLC编程,你比较习惯哪种语言呢?不妨试试ST吧

大家都知道PLC编程有很多语言可选择,在学习 CoDeSys 的过程中常会问一个问题,哪种编程语言最好?

其实,没有哪种编程语言是绝对的好或不好,不同的工程应用具有不同的最佳编程方式,每种编程语言都具有其不同的特点,可根据实际工程应用的需求选用合适的编程语言。

涉及到算法部分建议选择 ST 语言,编写的程序往往简洁而高效。

简单介绍

结构化文本(ST-Struct Text)是一种高级的文本语言,在西门子中称为SCL(Structured Control Language)语言,不要与STL混淆,可以用来描述功能,功能块和程序的行为,还可以在顺序功能流程图中描述步、动作和转变的行为。

结构化文本编程语言是一种高级语言,是 CoDeSys 中最常用的一种语言,对于熟悉计算机高级语言开发的人员来说,结构化文本语言更是易学易用,它可以实现选择、迭代、跳转语句等功能。在复杂控制系统中,结构化文本可以大大减少其代码量,使复杂系统问题变得简单。

当你的14寸电脑界面装不下一行梯形图,当你做一个算术运算洋洋洒洒几十步,那个时候发现用ST还是挺香的,只是看逻辑没有梯形图直观,编译速度相对较慢。大意了,有得必有失嘛,如果你不介意那就一起了解一下吧。

程序执行顺序

使用结构化文本的程序执行顺序根据“行号”依次从上至下开始顺序执行,每个周期开始,先执行行号较小的程序行。

这是PLC的特性,从上至下循环扫描,周期性执行,在PLC配置中可以分配每段程序的扫描周期。同一段程序中被赋值两次,第一次的赋值将被覆盖。

表达式执行顺序

表达式中包括操作符和操作数,操作数按照操作符指定的规则进行运算,得到结果并返回。操作数可以为变量、常量、寄存器地址、函数等。

在做算术运算时,根据表格中的表达式优先级运算,小括号的优先级最高,可以将你想要先执行的表达式写在小括号内。

指令语句

结构化文本语句表主要有 5 种类型,即赋值语句、函数和功能块控制语句、选择语句、迭代(循环)语句、跳转语句。

下节讲讲这些指令语句,让您不懂英文也可以轻松看懂ST编程。

一起学习ST吧,你们的关注转发收藏是我更新的动力,谢谢大家。

相关问答

plc用st语言编程调试方便吗?

PLC用ST语言编程调试相对比较方便。ST语言是一种结构化的编程语言,它具有类似于传统计算机编程语言的特性,如变量定义、循环控制和函数调用等,因此对于熟悉传...

三菱FX3U系列PLC到底能不能用ST语言编程?

可以使用ST语言编程,需要使用GXWorks软件。可以使用ST语言编程,需要使用GXWorks软件。

PLC编程语言有哪三个?

1、PLC有五种标准化编程语言顺序功能图(SFC)、梯形图(LD)、功能模块图(FBD)三种图形化语言和语句表(IL)、结构文本(ST)两种文本语言,最常用的两种编程...1、P...

plc用st语言编程直观吗?

pⅠc用st语言编程简单的程序较直观,复杂的程序就没有梯形图直观了。pⅠc用st语言编程简单的程序较直观,复杂的程序就没有梯形图直观了。

st语言和梯形图的区别?

ST语言和梯形图都是常见的PLC编程语言,它们的区别如下:语法形式不同:ST(StructuredText)语言采用类似高级编程语言的文本形式,类似于C或Pascal语言;而梯...

plc提供多种编程语言有什么好处?

一、可以提高电脑水平。学习PLC编程,首先要学会各种PLC、触摸屏软件安装和卸载,打字当然也是必不可少的要求,软件中的菜单的应用相当于把电脑的基础知识...

PLC的编程语言标准?

PLC目前有5种标准的编程语言,包括图形化编程语言和文本化编程语言。图形化编程语言包括:梯形图(LD-LadderDiagram)、功能块图(FBD-FunctionBlockDia......

plc结构文本。ST语言。台达PLC不支持吗?

1、顺序功能图(SFC-SeauentialFuctionChart)2、梯形图(LAD-LAdderDiagram)3、语句表(STL-STatementList)4、功能块图(FBD...

学ST语言难不难?学编程难不难?

[回答]变频器应用基础主要阐述了变频器的基本结构、变频调速的基本原理、变频器的基本运行功能、参数预置和操作、变频器的安装、抗干扰处理、变频驱动系...

信捷plc支持st语言吗?

1.是的,信捷PLC支持ST语言。2.因为ST语言是一种结构化文本编程语言,适用于复杂的控制逻辑和算法。信捷PLC作为一种先进的可编程逻辑控制器,提供了对ST语言的...

 开办费用  石子路 
王经理: 180-0000-0000(微信同号)
10086@qq.com
北京海淀区西三旗街道国际大厦08A座
©2026  上海羊羽卓进出口贸易有限公司  版权所有.All Rights Reserved.  |  程序由Z-BlogPHP强力驱动
网站首页
电话咨询
微信号

QQ

在线咨询真诚为您提供专业解答服务

热线

188-0000-0000
专属服务热线

微信

二维码扫一扫微信交流
顶部