研选课堂
HOME
研选课堂
正文内容
珠海plc编程实例视频 珠海航展各种魔改猛士争相露面,装122毫米炮打了就跑专为游击战
发布时间 : 2026-02-27
作者 : 小编
访问数量 : 23
扫码分享至微信

珠海航展各种魔改猛士争相露面,装122毫米炮打了就跑专为游击战

【军武次位面】:皮岛总兵

在不久之前中国就已经曝光了78集团军下属的轻型猛士旅,该部队使用装甲猛士改装的突击车作为主要的机动载具,拥有速度快,机动灵活的特点。猛士旅一般使用PLC-09式122毫米卡车炮或者PCP-001式82毫米车载迫击炮作为火力支援武器,但是因为PLC-09的搭乘载具其实是卡车这一方面因素,可以得知PLC-09完全赶不上猛士旅的机动速度,在作战中会受到很大的制约,而在珠海航展上曝光的使用东风猛士底盘的122毫米榴弹炮或者122毫米火箭炮,将成为PLC-09最好的替代品。

▲中国轻型猛士旅(图片来源:网络)(除注明外,所有图片来自于微博@科学的ZTZ99C)

▲使用猛士底盘的SR5型火箭炮

除了中国编制中的猛士旅之外,这些使用猛士底盘的各型火炮还有一个未来方向,那就是出国留学造福世界,尤其是在中东和非洲,大部分美国的悍马车可以跑的地方,这些猛士车一样能跑,相比速度缓慢,机动性能很差的老式牵引式火炮,这些轻型火炮可以很好的表达出打了就跑的真谛,可谓是中东游击队的最好选择,毕竟中国出口的107火箭炮已经在中东闹得鸡飞狗跳了,在出口点自行火炮和自行火箭炮也不是不可以,毕竟没人会和钱过不去。

▲轻型旅装备的PLC-09式122毫米榴弹炮(图片来源:网络)

▲猛士旅装备的PLP-001式车载迫击炮(图片来源:网络)

在此次展览中猛士车族露面之后,有很多人常常拿其和山猫车族进行对比,事实上山猫全地形车是一种适应于崎岖地形和高原的特种作战车辆,这种车辆的公路机动速度很慢,但是越野机动速度很快,更适用于在特定地点进行作战的特定军队,比如驻守在丘陵和高原地带的部队,或者需要适应不同地形的特种兵,在戈壁滩或者荒漠中,还是最高车速在100千米(底盘车辆)以上的猛士车族更加合适,也更能跟上猛士旅的机动速度,或者游击作战。

▲猛士旅的某型底盘,笔者随便找了一个当代表,该型车辆极速为105千米每小时

其实相比山猫,笔者认为猛士车族才是最适合作为轻型机械化部队的装备,因为在装甲材料没有代差的情况下,吨位和防护能力成正比,无论山猫的防护性能有多好也不能和正规的步兵战车相比,而且山猫还没有足够快的速度躲避步兵战车的追击,如果说将山猫旅、猛士旅、八轮步战车旅(中型旅)放在一起比较的话,就可以明显的发现猛士旅占据了速度的主动权,想打可以打,想跑可以跑,八轮步战车旅拥有火力优势,想打没有打不过的,而山猫旅却处在一个尴尬的位置,打得过的跑不过,跑得过(甚至跑不过)的打不过。

▲猛士车族中的突击车

▲可以搭载火力小组的猛士车辆,除了以上三种之外,还有数量繁多的猛士车辆

所以对于那些囊中羞涩,但是还需要机械化装备的国家来说,最适合的其实并不是山猫旅,而是猛士旅。先使用CSK181/CSK141/CSK141A十人防护突击车以很快的速度把步兵带入战场,然后使用搭载了榴弹发射器或者重机枪的CTL002A型卡车作为火力支援小组进行火力支援,同时有使用猛士底盘的自行火箭炮或者榴弹炮对敌方目标进行火力打击,在消灭了敌对的步兵目标之后又可以搭乘载具迅速离开。

更多有趣好玩的军事文章、视频、图片、电影、游戏,关注“军武次位面”微信公众号

珠海电厂保安柴油发电机启动逻辑分析与改造

本文详细分析了珠海电厂保安电源系统的构成以及对柴油发电机启动逻辑存在的一些问题进行分析与改造。

一 概述

珠海电厂为国家"九五"计划重点项目之一,中方与港方合作企业,一期工程#1、#2机组为2×700WM进口燃煤机组。由日本三菱公司总承包的交钥匙工程,全部设备由国外引进。发电机是美国西屋电气公司制造的,额定容量为828.889MVA额定有功功率为746MW。

电气产品包括美国GE公司、西屋公司、瑞典ABB公司、和法国ALSTHOM公司产品。继电保护部分为美国雷神公司(RAYTHEON)设计,并包括保护配置、选型以及整定计算。2000年4月3日珠海发电厂第一台机组投入商业运行,第二台机组于2001年2月5日投入商业运行。本文根据珠海发电厂多年的运行经验对其柴油发电机自启动逻辑的设计与改造进行讨论。

二 珠海电厂保安电源系统构成

保安电源系统在电厂安全运行中有着十分重要的地位 主要由保安PC及柴油发电机组成;珠海电厂保安PC主要有以下重要负荷:220V直流充电器、110V直流充电器、UPS交流电源、柴油发电机蓄电池充电器、主控楼暖通空调、闭冷水高位水箱消防水电动阀 、汽机真空破坏阀、送\引风机2号控制油泵、引风机2号冷却风机、汽机盘车电机、小汽机盘车电机、汽机顶轴油泵、汽机盘车油泵、辅助锅炉燃油控制盘、汽机主油箱排烟风机、小汽机油箱排烟风机等。

可见,以上负荷主要是保证机组安全停运的重要负荷,其中也有机组运行中使用的重要负荷如:送\引风机2号控制油泵、引风机2号冷却风机。

柴油发电机是我厂保安系统的最主要设备,当发生事故导致厂用电失去时,柴油发电机将自动启动并带上保安PC的重要负荷,肩负着全厂失电时保证机组安全停运、提供事故检修照明和电源、甚至黑启动等重大使命。如其启动控制性能差或发生故障,会影响到柴油发电机运行的稳定性,从而给机组的运行带来安全隐患。

珠海电厂柴油发电机组是采用伯琼斯 4012 TAG2 柴油引擎,新加坡马拉松交流发电机配DALE6800控制屏,1500千伏安/1200千瓦/400伏/50赫兹/1500转。柴油发电机组的控制系统包括:外部逻辑控制系统—PLC、同步并网控制系统—SYC6714等、启动控制系统—DALE 6800、励磁控制系统—DVR2000C、热控调速系统五个部分。

图1是珠海发电厂一台机组保安系统的系统图。一台机组设有两段保安PC及一台柴油发电机,每段保安PC设有三路电源,以保安Ⅰ段PC1为例,电源开关A11和B12各来自400VPC,它们互为备用,来自柴油发电机的保安电源开关DG-1为以上两组开关的备用,同理,保安Ⅱ段PC2电源开关A12和B11互为备用, 来自柴油发电机的保安电源开关DG-2为以上两组开关的备用。

正常运行时,上面各开关均选择为远方控制方式,柴油发电机投入自动备用,保安系统的各电源开关和柴油发电机均由柴油机的PLC逻辑程序控制。

图1 珠海发电厂保安系统一次系统图

三 原有的柴油发电机启动逻辑分析

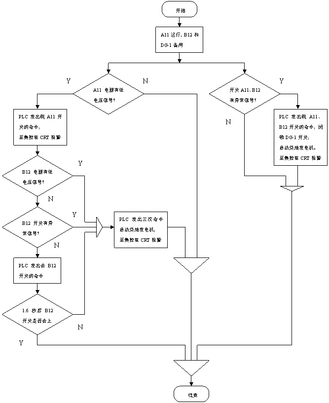
原有的柴油发电机启动逻辑如图2所示。此逻辑图是以电源开关A11运行,B12开关和保安开关作备用的,如运行中是以电源开关B12运行, A11开关和保安开关作备用,也类同。

由原有的柴油发电机启动逻辑可以看出,其启动逻辑有两路:第一路为低电压启动。当PLC收到从工作电源开关(例如A11)上级母线400VPC2A11来的低电压信号后,即发出跳A11开关的命令,同时对另一电源开关(B12)作出是否有故障的判断:有无低电压信号、有无开关异常信号,如有任一故障信号,则启动柴油发电机;如没有故障信号,则发出合B12开关的命令,1.6秒后,如PLC仍没有收到B12开关已合上的信号,则停止合闸命令,同时启动柴油发电机。

另一路启动逻辑为开关异常启动。开关异常信号有三种:有过流保护跳闸信号、开关失去操作电源、开关控制方式把手打到"LOCAL"。系统正常运行时,例如电源开关A11运行,B12备用,此时如两电源开关A11和B12任一开关有异常信号,则PLC马上发出跳A11和B12开关的命令,并闭锁保安开关DG-1,同时发出报警,柴油发电机启动空转。

此逻辑是设计者设计的逻辑上的安全措施。系统正常运行时,如两电源开关有一异常信号,一方面可能是有过流信号,此时不允许有开关运行(此同开关不允许带故障合闸的原则是一致的);另一方面可能是该开关及其间隔控制回路异常或有检修工作,为了人身安全,要求本开关及周围设备停电,故PLC发出跳A11和B12开关的命令并闭锁保安开关DG-1,同时启动柴油发电机,一旦故障排除后可以立刻恢复保安PC的电源供应。

此逻辑是站在安全角度考虑的安全措施,一旦电源开关有异常,即令该开关下级系统停电,从逻辑上绝对的保证设备和人身安全。它有一定的优点,充分考虑了安全性,适合无人值班电厂。因为对于无人值班电厂,电源开关有异常后,可能会使该开关长时间带故障运行,或使备用电源开关带故障合闸,从而深度损坏设备,为保设备和人身安全,因而从逻辑上设置此安全措施。

但此逻辑也有不足,它会使故障范围扩大,甚至有时没有故障也会出现不必要的甩负荷或跳机,产生严重后果。比如二次保险烧断或人为的误操作将一电源开关控制方式把手打到"LOCAL", PLC都将使电源开关A11和B12退出运行,并闭锁保安开关DG-1,同时启动柴油发电机。于是使得保安PC母线意外失电,而柴油发电机则启动空转。

由于保安母线上有许多重要负荷,比如送\引风机2号控制油泵等,母线失电会导致送\引风机2号控制油泵失电,此时若送\引风机1号油泵因各种原因没有投入备用的话,会导致送\引风机跳闸、机组甩负荷甚至解列。

对于有人值班电厂,一些不会损坏设备的异常信号,如二次保险烧断或人为的误操作将一电源开关控制方式把手打到"LOCAL",此类信号与一次电气信号无关,不影响系统的安全运行,所以不应该切开电源,可由值班员检查,发现其原因,并及时消除,恢复正常运行,避免不必要的系统失电、甩负荷以及意外停机。

另外,如备用开关及其间隔有检修工作,为考虑人身安全,要求将下级母线停电,此时,此安全措施可在工作票中体现,值班员可根据负荷情况,将要求停电母线上的负荷转移到其它母线上。

图2 原有的启动逻辑图

四 柴油发电机启动逻辑图的更改

由此可见,原有的启动逻辑不完全适合我厂,存在着安全隐患,需进行改造。更改后的逻辑如图3所示。此逻辑图是以电源开关A11运行,B12开关和保安开关作备用的,如运行中是以电源开关B12运行, A11开关和保安开关作备用,也类同。

图3 更改后的启动逻辑图

更改后的逻辑中,柴油发电机的启动逻辑仍有两路:低电压的启动和开关异常启动。低电压的启动逻辑没有改动,仅开关异常启动逻辑有所改变。

在开关异常启动逻辑中,把三种开关异常信号区别开来,开关失去操作电源和开关控制方式把手打到"LOCAL"这两种异常信号不再作为柴油发电机的启动条件,仅在集控室CRT上报警,一旦发现有开关异常信号,值班人员应及时检查其原因,并尽快处理。

而过流保护动作跳两电源开关且闭锁保安开关DG-1则保留下来,保证当保安PC发生接地或短路故障时,备用电源将被闭锁,不会自投,而柴油发电机则启动空转,一旦故障排除可立刻恢复保安电源。更改后的逻辑克服了上述更改前逻辑存在的弊病,不会因为二次回路问题使保安系统失电,进而出现甩负荷甚至意外停机的现象。

五 结论

通过对柴油发电机启动逻辑的改造,很好的把保安电源开关的过流保护和开关控制异常区分开来,既保障了保安PC母线故障时系统安全隔离,也避免了因二次回路问题使保安系统失电,进而出现甩负荷甚至意外停机的隐患,经过改造后的很长时间运行验证,这样的改造保证了珠海电厂保安电源的安全稳定运行。

(本文选编自《电气技术》,原文标题为“珠海电厂保安柴油发电机启动逻辑分析与改造”,作者为唐子鹏。)

相关问答

帮个忙各位好基友,有谁能给我推荐一下!珠海PLC编程培训正规...

[回答]说简单点,PLC相当于n多个开关,通过编程者所需实现的功能编辑逻辑程序控制所要驱动的负载的通断(交流电动机、伺服电动机、步进电动机、电磁阀、灯泡...

诸位资深人士帮个忙呗!珠海小班制教学的PLC编程培训,PLC编...

[回答]PLC系统组成及各部分的功能一.系统组成。二.各部分的作用。1.CPU运算和控制中心起“心脏”作用。纵:当从编程器输入的程序存入到用户程序存储器中,...

现在会plc编程一个月能拿多少工资?

感谢系统的缴请让我回答这个问题,PLC作为现代化工业领域中的三大支柱(计算机辅助设计CAD、PLC、工业机器人)之一,在电气自动控制领域起到举足轻重的作用。会P...

******************-OSCHINA-中文开源技术交流社区

确切的说是用linux做控制而不是用plc做控制,至于plc是啥,我表达不太好,建议搜下...4G其实已经够用了,如果运营商不作妖,在线看4K视频都没问题死磕也不行了看...

大佬们,我想问问!!珠海哪里有PLC编程系统,PLC编程系统什么...

[回答]宇丰工业自动化还是挺靠谱的,不仅收费便宜,效果还贼棒宇丰机械手是多轴运动的集成,比单纯的多轴动作要灵活宇丰视觉检测系统就是用工业相机代替人...

前辈们!谁帮忙回答!!珠海口碑好的PLC编程系统,PLC编程系统...

[回答]和养老院管理系统软件,是由太和盛世推出的,优化管理工作的功能还不错,可以统一管理不同的管理模块,使各个服务单元...好的团队才可以做出好的产品,...

盆友们可以推荐一下!珠海隧道PLC控制系统工厂生产报价,隧...

[回答]能独立完成200点的系统编程及调试工作。想要成为PLC编程工程师,必须熟练掌握一种编程语言,熟练应用基本电气控制,能独立阅读中等以上的程序,理解其...

珠海工控机比一般的计算机更有优势吗?

[回答]工控机PLC控制程序也需要进一步优化,解决矛盾的快速近似系统和稳定没有过度,达到顺利和快速的控制系统;上层计算机监控程序界面需要进一步的美丽,数...

广东珠海有哪些好的职校

[回答]我表弟是在珠海工贸技工学校读的,去那边读书之前我和家人去那边看过好几家学校,他们的学校环境设施比起一些技校来说更好一些,表弟念的是数控相关专...

广东珠海都有哪些好的职校?

[回答]我表弟是在珠海工贸技工学校读的,去那边读书之前我和家人去那边看过好几家学校,他们的学校环境设施比起一些技校来说更好一些,表弟念的是数控相关专...

 八难  枸杞蜂蜜 
王经理: 180-0000-0000(微信同号)
10086@qq.com
北京海淀区西三旗街道国际大厦08A座
©2026  上海羊羽卓进出口贸易有限公司  版权所有.All Rights Reserved.  |  程序由Z-BlogPHP强力驱动
网站首页
电话咨询
微信号

QQ

在线咨询真诚为您提供专业解答服务

热线

188-0000-0000
专属服务热线

微信

二维码扫一扫微信交流
顶部