plc编程pwm控制电机 利用PLC与组态软件设计的电机变频调速系统

小编 85 0

利用PLC与组态软件设计的电机变频调速系统

本文以三相异步电动机为被控对象,介绍了利用PLC+变频器实现对三相异步电动机的变频调速控制。最后通过MCGS组态软件建立PLC与上位PC机之间的通信连接,实现上位机监控,并能通过IE浏览器访问实现远程监控。

随着工业控制要求的不断发展,对电机速度控制的要求也越来越高,交流调速的方法也越来越多。基于PLC可靠性高、抗干扰能力强 、系统的设计、建造工作量小,维护方便、容易改造的特点,本设计以PLC作为控制核心,结合变频器、组态软件等完成对电机速度的控制。

组态软件是一种数据采集与过程控制的专用软件,它们是在自动控制系统监控层一级的软件平台和开发环境,使用灵活的组态方式,为用户提供快速构建工业自动控制系统监控功能的、通用层次的软件工具。这样基于MCGS组态软件建立PLC与上位PC机之间的通信连接实现远程操作控制,既可以改善操作人员的工作环境又可以提高工作的安全性。

系统设计的总体构架

通过对系统的总体分析,该变频调速系统的设计实现过程分为三个步骤:

1)基层PLC+变频器实现对三相异步电动机的控制。

2)基于MCGS实现PLC与上位PC机之间的通信连接,实现上位机监控。

3)通过IE浏览器访问实现远程控制,可实现基于B/S模式的远程监控。上位监控层中的PC机运行MCGS网络版组态软件,一方面可作为PLC下位机的监控和组态平台另一方面由于MCGS网络版组态软件采用了先进的基于TCP/IP协议,可完成整个系统的信息收集和发布客户端上只需运行IE浏览器,便通过Internet对现场的运行状态进行浏览或控制。

本系统的控制平台分为三层:PLC控制层、上位机监控层、远程监控层,如图1所示。

图1 电机变频调速系统

PLC+变频器实现变频调速

本设计采用松下FP∑系列PLC和VF0系列变频器实现对三相异步电动机电动机的变频调速控制。我们将采用八段速、无极调速及采用光电编码器的闭环控制方法实现对电机的控制。

(1)八段速控制

八段速控制就是在变频器中设定八个频率,通过PLC的八个控制按钮输入分别控制一种频率输出,即实现一个按钮控制一种电机的转速。

具体实现过程如下:编写PLC梯形图程序使输出端子Y0~Y2的输出状态组合成八种状态,即000~111。每一种状态用一个控制开关控制,这样共有八个控制开关控制PLC 的Y0~Y2输出的八种状态。将PLC的三个输出端子与变频器的控制电路端子7~9依次相连。

通过对变频器P09、P32~P38参数的设定确定出各个状态输出频率的大小,这样就实现了每一个控制开关控制变频器的一种输出频率,将变频器与电动机连接起来,通过对八个控制开关的通断控制就实现了PLC对电机的八段速控制。PLC控制程序如图2所示。

图2 八段速程序

(2)无极调速控制

本控制方案采用PWM技术对电机进行控制,PWM控制技术以其控制简单,灵活和动态响应好的优点而成为电力电子技术最广泛应用的控制方式,也是人们研究的热点.由于当今科学技术的发展已经没有了学科之间的界限,结合现代控制理论思想或实现无谐振软开关技术将会成为PWM控制技术发展的主要方向之一.

本方案所要实现的功能是结合组态软件实现在上位机组态界面上输入一个频率来控制电机按这一频率来运行。具体实现过程如下,通过软件编程使PLC输出一路PWM脉冲,连接于变频器的控制电路端子的9号端子。改变PWM脉冲的占空比即可改变变频器的输出频率,这样我们就可以在组态软件中通过设定PWM脉冲的占空比来确定电机的转速。PLC控制程序如图3所示:

图3 无极调速程序

(3)采用光电编码器的闭环控制

本方案采用增量式光电编码器作为闭环控制的反馈输入,具体实现过程如下所示:PLC控制电机按一速度运转,用光电编码器检测电机当前转一圈所产生的脉冲数,将它传回给PLC。用PLC编程将脉冲数转换成电机的转速,然后与电机的预设值进行比较,若有偏差则通过PID算法将误差消除,使电机能按照预定的转速进行运转。本方案的硬件连接图如下图4所示:

图4 闭环控制连接图

监控系统设计

1触摸屏控制设计

本设计采用型号为AIGT0030B1 POT GT01的松下触摸屏 ,在计算机上通过它的支持软件设计各个控制、说明及报警画面,下载到触摸屏后,再通过与PLC的通信来完成对电机的起停、正反转及速度的控制操作。触摸屏与PLC通过通信电缆连接。

2基于MCGS组态软件的上位机监控

MCGS组态软件系统是基于PC硬件、运行在windows平台上的一种组态软件,它由开发环境和运行环境构成,其中前者是应用程序的集成开发环境,在这个环境中完成界面的设计、变量的定义等工作,它具有先进完善的图形生成功能;变量有多种数据类型,能合理的抽象被控对象的特性,对数据的报警、趋势曲线、过程记录、安全防范等重要功能有简单的操作方法。

组态运行环境,用于显示画面开发系统中建立的图形画面,并负责软件与PLC之间的数据交换,实时更新变量的数值,同时完成报警显示、历史记录查询、趋势曲线监视等功能,并可生成历史数据文件。

本系统的设计步骤如下:

(1)在装有网络版MCGS组态软件的计算机上打开该软件,新建一个工程项目。利用组态软件提供的绘图工具构建监控系统的在操作界面。

(2)在组态软件中建立实时数据库,用以实现MCGS与PLC之间进行数据交换。

(3)建立MCGS与PLC之间通信连接,用松下编程电缆连接PLC与上位PC机。在组态软件的设备窗口中加入通用串口父设备及松下PLC,通讯设置如表1。

表1 通讯设置

组态完成之后,进入运行环境就能实现对电机的上位机监控功能。监控画面如下图6、图7所示。

图6 八段速控制界面

图7 无极调速界面

3 通过IE浏览器实现远程监控

MCGSWWW网络版组态软件具有Internet远程浏览的功能,可通过IE浏览器对所建立的工程进行远程浏览与操作控制。在作为上位监控的pc机上打开组态软件,进入运行环境即可。

远程用户只需打开IE浏览器,在地址栏直接输入运行工程的用户的IP就可以直接访问此计算机,在操作首页输入自己的用户名及密码就能方便的浏览到工程中组态的画面,对具有控制权限的人员还能实现远程控制的功能。这样就实现基于MCGS网络版平台的远程监控功能。

结束语

综上所述,通过PLC及变频器的运用方便简单的完成了对电机转速的控制,减少了硬件电路的设计。另外,本系统结合目前比较流行的触摸屏及组态软件技术,使控制系统自动化程度提高,运行稳定可靠,抗干扰能力强,操作简单、直观,维修方便,减轻了工人的劳动强度,提高了效率,使其在工业环境中有更大的应用价值。本控制系统可根据不同的控制要求编制不同的控制程序,应用于不同的工业控制环境。

(摘编自《电气技术》,原文标题为“基于PLC与组态软件的电机变频调速系统”,作者为王建伟、杨风等。)

GP8101应用测评:PLC输出PWM转0-5V直流电机调速

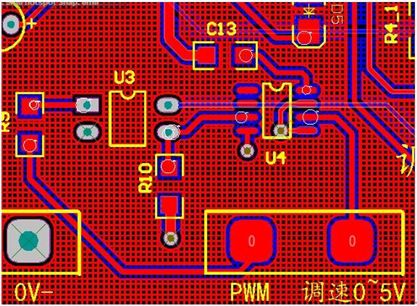
1、 采用西门子SMART 系列PLC Q0.0高速脉冲输出口,源极方式输出24伏PWM信号,控制客益电子的GP8101输出0-5V模拟电压,PCB局部电路如下图所示:

图中U3为TLP-521-1光耦,U4为GP8101。当U3的4脚接+5V电压,一切正常。开始时直接接了+24V电压,结果把U4 GP8101烧毁,因此说明GP8101虽然供电电压可以达到+24V,但管脚3却不能承受超过5V电压。

2、 测试结果(因其他方面保密要求,故无实物硬件照片)

GP8101采用24V供电的方式,其输入PWM频率为1KHz。

PLC梯形图如下所示

最终测试结果如下图:

备注:

1. 电压测试仪表:VICTOR VC9808+

2. 电机空载测试

3. 客户结论:

(1)GP8101的管脚3电压不能超过5V,否则烧毁。

(2)GP8101的0-5V的模拟量输出控制直流电机调速器能够满足要求。

相关问答

怎样用摇杆(电位器)通过PLC控制直流电机正反转及调速?

可以去了解一下H桥控制直流电机原理就知道怎么控制PWM波形实现电机反转,正转以及停止运行。简单介绍:PWM=50%时,电机不转,大于或小于50%时,电机正转或者反...

控制器(PLC)的PWM输出的工作过程及原理?

跟PLS脉冲不同。PWM输出不是每个PLC都有的,西门子就有,它输出跟电压没关系,它相当于开关。比如在1S内接通0.1S还是0.9S.这个就是占空比。就是说接通的时间占总...

有谁能回复一下吗,步进电机?

[回答]控制步进电机转多少最主要你得通过步进电机步距角度计算出电机转一圈需要多少脉冲,比如步距角度为0.9°则电机转一圈需要给步进电机驱动器360/0.9=4...

plcpwm怎么应用实例西门子?

程序失电后,PLC会保存上一个扫描周期的逻辑结果,将结果存放在程序状态字当中,对于元器件也会针对上一个扫描的结果而做出相应的动作!举例说,假如子程序1控...

伺服电机怎么连接plc和编程?

伺服电机怎么连接plc和编程,这个首先要看你使用伺服电机的哪种模式,有位置模式、速度模式以及转矩模式,位置模式一般用于定位功能的,最常见最简单的方式就是...

plc中的pwm与plsy的区别?

DRVA:绝对定位指令PLSY:脉冲输出指令假设目前设备位于100pulse位置,当设定DRVA的目标位置为101时,PLC仅发送一个脉冲;当设定PLSY的目标位置为101时,PLC...

有人知道不:西门子smart200怎么控制步进电机?smart200通讯如何选

[回答]通过PWM输出控制或通过通讯链路控制或IO控制。国产的耐特电子做的plc能够兼容这个型号,性价比更高。

IGBT和pwm关系?plc输出有几种类型,漏型和源型啥意思?

IGBT是逆变器的核心元件,PWM是调节单元用于控制IGBT的通断,从而控制输出频率!漏型和源型啥意思?混合型漏型和源型接线都可以漏形电流送电流从公共端流入...

西门子plc200怎么用pwm控制程序?

要使用PWM控制程序控制西门子PLC200,您可以按照以下步骤进行:1.定义一个计数器来生成PWM的周期,可以使用TON或TOF指令。2.定义另一个计数器来控制占空比,...

pwm调光为什么会有频闪?

led灯闪烁可能有以下四个原因:1、功率变压器没上好,参数不符合,绕组没上够或多上,造成磁饱和或电感量不足;2、反馈电路有故障;3、...led灯闪烁可能有以下...