直播课堂
HOME
直播课堂
正文内容
plc编程如何画方框 PLC控制柜设计原理电装布局,接线图和原理图,电气人建议收藏
发布时间 : 2026-02-15
作者 : 小编
访问数量 : 23
扫码分享至微信

PLC控制柜设计原理电装布局、接线图和原理图,电气人建议收藏

1.按图接线,这条说是最高准则也不为过。首先,在接线之前就必须先仔细阅读图纸,充分领会设计者的意图,而不是根据个人所谓丰富经验接线,如果发现不明之处或者矛盾之处应该第一时间与设计师联系确认,直到无误后,接线施工。

2.接线顺序要清晰明了,流程简单具有可检查性。这一条在实际中能做到的很少,基本都是线头一接,盒子一盖完事。

3.多多学习接线技巧,善于灵活运用专业工具。例如:

Q: 我们在做PLC柜时,接线板和接线端子很多,处理不好会有松动、毛刺等现象,是直接剥去线皮压入,还是使用插针,还是粘锡。

A: 单芯线剥皮后直接压入,多芯线用冷压端子,不建议搪锡;

Q: PLC的扩展模块比较多时,公共端和供电端的接线是如何处理的,是通过每个PLC模块上的端子直接并联至下一个模块上,还是接至端子上,在端子排上短接呢?

A: 我们在现场维护设备,希望供电电源在端子上分配短接后分别引入用户点(用线号管或在端子上做好标记指明去处),这样直观明了,相互之间影响小,不希望从一点并到另一点,不希望一个端子下接两根以上的线。对于电源端子排,喜欢使用带保险的端子或端子上下之间可以断开连接的那种,查找短路故障时非常方便。

01

PLC内外部电路

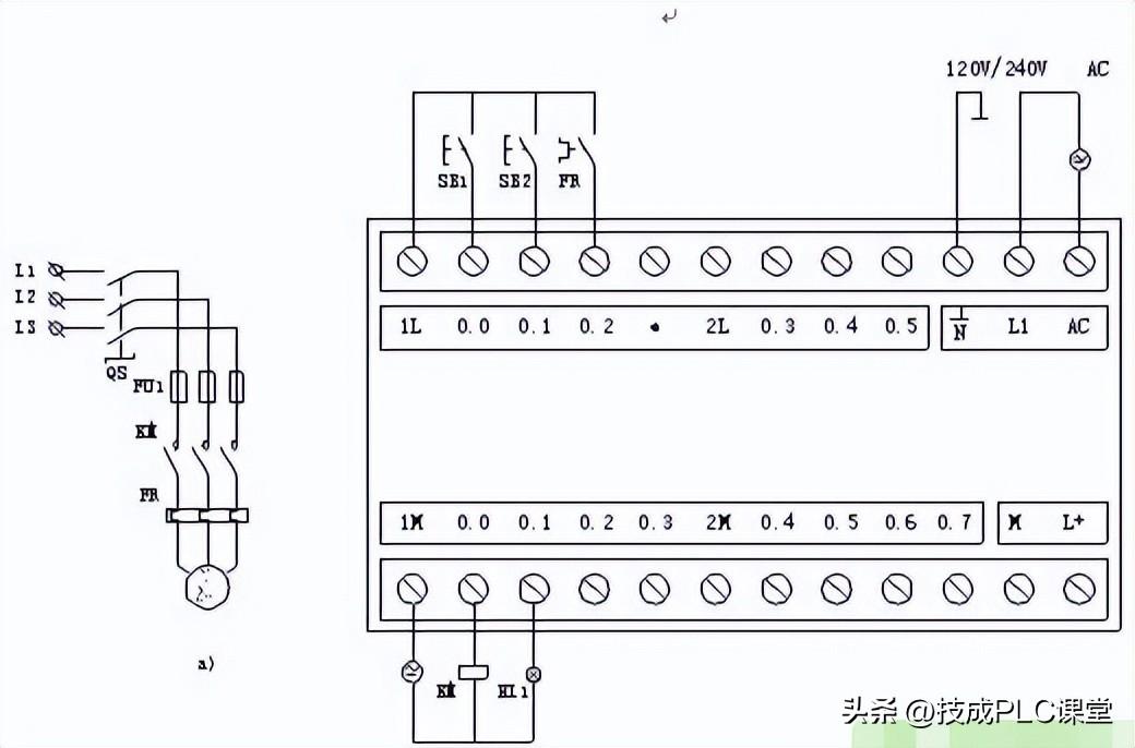
1.外部电路接线

图1是电动机全压起动控制的接触器电气控制线路,控制逻辑由交流接触器KM线圈、指示灯HL1、HL2、热继电器常闭触头FR、停止按钮SB2、起动按钮SB1及接触器常开辅助触头KM通过导线连接实现。

合上QS后按下起动按钮SB1,则线圈KM通电并自锁,接通指示灯HL1所在支路的辅助触头KM及主电路中的主触头, HL1亮、电动机M起动;按下停止按钮SB2,则线圈KM断电,指示灯HL1灭,M停转。

▲图1 电动机全压起动电气控制线路

图2是采用SIEMENS的一款S7系列PLC实现电动机全压起动控制的外部接线图。主电路保持不变,热继电器常闭触头FR、停止按钮SB2、起动按钮 SB1等作为PLC的输入设备接在PLC的输入接口上,而交流接触器KM线圈、指示灯HL1、HL2等作为PLC的输出设备接在PLC的输出接口上。按制逻辑通过执行按照电动机全压控制要求编写并存入程序存储器内的用户程序实现。

▲图2 电动机全压起动PLC控制接线图

2.建立内部I/O映像区

在PLC存储器内开辟了I/O映像存储区,用于存放I/O信号的状态,分别称为输入映像寄存器和输出映像寄存器,此外PLC其它编程元件也有相对应的映像存储器,称为元件映像寄存器。

I/O映像区的大小由PLC的系统程序确定,对于系统的每一个输入点总有一个输入映像区的某一位与之相对应,对于系统的每一个输出点也都有输出映像区的某一位与之相对应,且系统的输入输出点的编址号与I/O映像区的映像寄存器地址号也对应。

PLC工作时,将采集到的输入信号状态存放在输入映像区对应的位上,运算结果存放到输出映像区对应的位上,PLC在执行用户程序时所需描述输入继电器的等效触头或输出继电器的等效触头、等效线圈状态的数据取用于I/O映像区,而不直接与外部设备发生关系。

I/O映像区的建立使PLC工作时只和内存有关地址单元内所存的状态数据发生关系,而系统输出也只是给内存某一地址单元设定一个状态数据。这样不仅加快了程序执行速度,而且使控制系统与外界隔开,提高了系统的抗干扰能力。

3.内部等效电路

图3是PLC的内部等效电路,以其中的起动按钮SB1为例,其接入接口I0.0与输入映像区的一个触发器I0.0相连接,当SB1接通时,触发器 I0.0就被触发为“1”状态,而这个“1”状态可被用户程序直接引用为I0.0触头的状态,此时I0.0触头与SB1的通断状态相同,则SB1接通,I0.0触头状态为“1”,反之SB1断开,I0.0触头状态为“0”;

由于I0.0触发器功能与继电器线圈相同且不用硬连接线,所以I0.0触发器等效为PLC内部的一个I0.0软继电器线圈,直接引用I0.0线圈状态的I0.0触头就等效为一个受I0.0线圈控制的常开触头(或称为动合触头)。

▲图3 PLC内部等效电路

同理,停止按钮SB2与PLC内部的一个软继电器线圈I0.1相连接,SB2闭合,I0.1线圈的状态为“1”,反之为“0”,而继电器线圈I0.1的状态被用户程序取反后引用为I0.1触头的状态,所以I0.1等效为一个受I0.1线圈控制的常闭触头(或称动断触头)。而输出触头Q0.0、Q0.1则是PLC内部继电器的物理常开触头,一旦闭合,外部相应的KM线圈、指示灯HL1就会接通。PLC输出端有输出电源用的公共接口COM。

02

PLC控制系统

用PLC实现电动机全压起动电气控制系统,其主电路基本保持不变,而用PLC替代电气控制线路。

1.PLC控制系统构成

图4是电动机全压起动的PLC控制系统基本构成图,可将之分成输入电路、内部控制电路和输出电路三个部分。

▲图4 PLC控制系统基本构成框图

输入电路

输入电路的作用是将输入控制信号送入PLC,输入设备为按钮SB1、SB2及FR常闭触头。外部输入的控制信号经PLC输入到对应的一个输入继电器,输入继电器可提供任意多个常开触头和常闭触头,供PLC内容控制电路编程使用。

输出电路

输出电路的作用是将PLC的输出控制信号转换为能够驱动KM线圈和HL1指示灯的信号。PLC内部控制电路中有许多输出继电器,每个输出继电器除了 PLC内部控制电路提供编程用的常开触头和常闭触头外,还为输出电路提供一个常开触头与输出端口相连,该触头称为内部硬触头,是一个内部物理常开触头。通过该触头驱动外部的KM线圈和HL1指示灯等负载,而KM线圈再通过主电路中KM主触头去控制电动机M的起动与停止。驱动负载的电源由外电部电源提供,PLC的输出端口中还有输出电源用的COM公共端。

内部控制电路

内部控制电路由按照被控电动机实际控制要求编写的用户程序形成,其作用是按照用户程序规定的逻辑关系,对输入、输出信号的状态进行计算、处理和判断,然后得到相应的输出控制信号,通过控制信号驱动输出设备:电动机M、指示灯HL1等。

用户程序通过个人计算机通信或编程器输入等方式,把程序语句全部写到PLC的用户程序存储器中。用户程序的修改只需通过编程器等设备改变存储器中的某些语句,不会改变控制器内部接线,实现了控制的灵活性。

2.PLC控制梯形图

梯形图是一种将PLC内部等效成由许多内部继电器的线圈、常开触头、常闭触头或功能程序块等组成的等效控制线路。图5是PLC梯形图常用的等效控制元件符号。

▲图5 梯形图常用等效控制元件符号 a)线圈 b)常开触头 c)常闭触头

图6是电动机全压起动的PLC控制梯形图,由FR常闭触头、SB2常闭按钮、KM常开辅助触头与SB1常开按钮的并联单元、KM线圈等零件对应的等效控制元件符号串联而成。电动机全压起动控制梯形在形式上类似于接触器电气控制线路图,但也与电气控制线路图存在许多差异。

▲图6 电动机全压起动控制梯形图

梯形图中继电器元件物理结构不同于电气元件

PLC梯形图中的线圈、触头只是功能上与电气元件的线圈、触头等效。梯形图中的线圈、触头在物理意义上只是输入、输出存储器中的一个存储位,与电气元件的物理结构不同。

梯形图中继电器元件的通断状态不同于电气元件

梯形图中继电器元件的通断状态与相应存储位上的保存的数据相关,如果该存储位的数据为“1”,则该元件处于“通”状态,如果该位数据为“0”,则表示处于“断”状态。与电气元件实际的通断状态不同。

梯形图中继电器元件状态切换过程不同于电气元件

梯形图中继电器元件的状态切换只是PLC对存储位的状态数据的操作,如果PLC对常开触头等效的存储位数据赋值为“1”,就完成动合操作过程,同样如对常闭触头等效的存储位数据赋值为“0”,就可完成动断操作过程,切换操作过程没有时间延时。而电气元件线圈、触头进行动合或动断切换时,必定有时间延时,且一般要经过先断开后闭合的操作过程。

梯形图中继电器所属触头数量与电气元件不同

如果PLC 从输入继电器I0.0相应的存储位中取出了位数据“0”,将之存入另一个存储器中的一个存储位,被存入的存储位就成了受I0.0继电器控制的一个常开触头,被存入的数据为“0”;如在取出位数据“0”之后先进行取反操作,再存入一个存储器的一个存储位,则该位存入的数据为“1”,该存储位就成了受继电器 I0.0控制的一个常闭触头。

只要PLC内部存储器足够多,这种位数据转移操作就可无限次进行,而每进行一次操作,就可产生一个梯形图中的继电器触头,由此可见,梯形图中继电器触头原则上可以无限次反复使用。

但是PLC内部的线圈通常只能引用一次,如需重复使用同一地址编号的线圈应慎之又慎。与PLC不同的是电气元件中触头数量是有限的。

梯形图每一行画法规则为从左母线开始,经过触头和线圈(或功能方框),终止于右母线。一般并联单元画在每行的左侧、输出线圈则画在右侧,其余串联元件画在中间。

免责声明:本文转自网络,版权归原作者所有,如涉及作品版权问题,请及时与我们联系删除,谢谢!

超全电气学习资料

PLC编程学会顺序功能图,编程一点就通!

功能表图又称做状态转移图,它是描述控制系统的控制过程、功能和特性的一种图形,也是设计plc的顺序控制程序的有力工具。功能表图并不涉及所描述的控制功能的具体技术,它是—种通用的技术语言,可以用于进一步设计和不同专业的人员之间进行技术交流。

各个PLC厂家都开发了相应的功能表图,各国家也都制定了功能表图的国家标准。我国于1986年颁布了功能表图的国家标准(GB6988.6-86)。

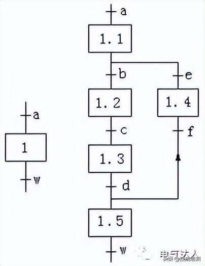
如图1所示为功能表图的一般形式,它主要由步、有向连线、转换、转换条件和动作(命令)组成。

图1 功能表图的一般形式

PART1.步与动作

(1)步

在功能表图中用矩形框表示步,方框内是该步的编号。如图1所示各步的编号为n-1、n、n+1。编程时一般用PLC内部编程元件来代表各步,因此经常直接用代表该步的编程元件的元件号作为步的编号,如M300等,这样在根据功能表图设计梯形图时较为方便。

(2)初始步

与系统的初始状态相对应的步称为初始步。初始状态一般是系统等待启动命令的相对静止的状态。初始步用双线方框表示,每一个功能表图至少应该有一个初始步。

(3)动作

一个控制系统可以划分为被控系统和施控系统,例如在数控车床系统中,数控装置是施控系统,而车床是被控系统。对于被控系统,在某一步中要完成某些“动作”,对于施控系统,在某一步中则要向被控系统发出某些“命令”,将动作或命令简称为动作,并用矩形框中的文字或符号表示,该矩形框应与相应的步的符号相连。如果某一步有几个动作,可以用如图2所示的两种画法来表示,但是图中并不隐含这些动作之间的任何顺序。

图2 多个动作的表示

(4)活动步

当系统正处于某一步时,该步处于活动状态,称该步为“活动步”。步处于活动状态时,相应的动作被执行。若为保持型动作则该步不活动时继续执行该动作,若为非保持型动作则指该步不活动时,动作也停止执行。一般在功能表图中保持型的动作应该用文字或助记符标注,而非保持型动作不要标注。

PART2.有向连线、转换与转换条件

(1)有向连线

在功能表图中,随着时间的推移和转换条件的实现,将会发生步的活动状态的顺序进展,这种进展按有向连线规定的路线和方向进行。在画功能表图时,将代表各步的方框按它们成为活动步的先后次序顺序排列,并用有向连线将它们连接起来。活动状态的进展方向习惯上是从上到下或从左至右,在这两个方向有向连线上的箭头可以省略。如果不是上述的方向,应在有向连线上用箭头注明进展方向。

(2)转换

转换是用有向连线上与有向连线垂直的短划线来表示,转换将相邻两步分隔开。步的活动状态的进展是由转换的实现来完成的,并与控制过程的发展相对应。

(3)转换条件

转换条件是与转换相关的逻辑条件,转换条件可以用文字语言、布尔代数表达式或图形符号标注在表示转换的短线的旁边。转换条件X和x分别表示在逻辑信号X为“1”状态和“0”状态时转换实现。符号X↑和X↓分别表示当X从状态0到1和1到0状态时转换实现。使用最多的转换条件表示方法是布尔代数表达式。

PART3.功能表图的基本结构

(1)单序列

单序列由一系列相继激活的步组成,每一步的后面仅接有一个转换,每一个转换的后面只有一个步,如图3a所示。

图3 单序列与选择序列 a)单序列 b)选择序列开始 c)选择序列结束

(2)选择序列

选择序列的开始称为分支,如图3b所示,转换符号只能标在水平连线之下。如果步2是活动的,并且转换条件e=1,则发生由步5步6的进展;如果步5是活动的,并且f=1,则发生由步5步9的进展。在某一时刻一般只允许选择一个序列。

选择序列的结束称为合并,如图5-22c所示。如果步5是活动步,并且转换条件m=1,则发生由步5步12的进展;如果步8是活动步,并且n=1,则发生由步8步12的进展。

(3)并行序列

并行序列的开始称为分支,如图4a所示,当转换条件的实现导致几个序列同时激活时,这些序列称为并行序列。当步4是活动步,并且转换条件a=1、3、7、9这三步同时变为活动步,同时步4变为不活动步。为了强调转换的同步实现,水平连线用双线表示。步3、7、9被同时激活后,每个序列中活动步的进展将是独立的。在表示同步的水平双线之上,只允许有一个转换符号。

图4 并行序列 a)并行序列开始 b)并行序列结束

并行序列的结束称为合并,如图4b所示,在表示同步的水平双线之下,只允许有一个转换符号。当直接连在双线上的所有前级步都处于活动状态,并且转换条件b=1时,才会发生步3、6、9到步10的进展,即步3、6、9同时变为不活动步,而步10变为活动步。并行序列表示系统的几个同时工作的独立部分的工作情况。

(4)子步

如见图5所示,某一步可以包含一系列子步和转换,通常这些序列表示整个系统的一个完整的子功能。子步的使用使系统的设计者在总体设计时容易抓住系统的主要矛盾,用更加简洁的方式表示系统的整体功能和概貌,而不是一开始就陷入某些细节之中。设计者可以从最简单的对整个系统的全面描述开始,然后画出更详细的功能表图,子步中还可以包含更详细的子步,这使设计方法的逻辑性很强,可以减少设计中的错误,缩短总体设计和查错所需要的时间。

图5 子步

PART4.转换实现的基本规则

(1)转换实现的条件

在功能表图中,步的活动状态的进展是由转换的实现来完成的。转换实现必须同时满足两个条件:

1)该转换所有的前级步都是活动步;

2)相应的转换条件得到满足。

如果转换的前级步或后续步不止一个,转换的实现称为同步实现,如图6所示。

图6 转换的同步实现

(2)转换实现应完成的操作

转换的实现应完成两个操作:

1)使所有由有向连线与相应转换符号相连的后续步都变为活动步;

2)使所有由有向连线与相应转换符号相连的前级步都变为不活动步。

PART5.绘制功能表图应注意的问题

(1)两个步绝对不能直接相连,必须用一个转换将它们隔开。

(2)两个转换也不能直接相连,必须用一个步将它们隔开。

(3)功能表图中初始步是必不可少的,它一般对应于系统等待起动的初始状态,这一步可能没有什么动作执行,因此很容易遗漏这一步。如果没有该步,无法表示初始状态,系统也无法返回停止状态。

(4)只有当某一步所有的前级步都是活动步时,该步才有可能变成活动步。如果用无断电保持功能的编程元件代表各步,则PLC开始进入RUN方式时各步均处于“0”状态,因此必须要有初始化信号,将初始步预置为活动步,否则功能表图中永远不会出现活动步,系统将无法工作。

PART6.绘制功能表图举例

某组合机床液压滑台进给运动示意图如图7所示,其工作过程分成原位、快进、工进、快退四步,相应的转换条件为SB、SQ1、SQ2、SQ3。液压滑台系统各液压元件动作情况如表1所示。根据上述功能表图的绘制方法,液压滑台系统的功能表图如图7a所示。

表1 液压元件动作表

元件

工步

YV1

YV2

YV3

原位

快进

工进

快退

图7 液压滑台系统的功能表图

如果PLC已经确定,可直接用编程元件M300~M303(FX系列)来代表这四步,设输入/输出设备与PLC的I/O点对应关系如表2所示,则可直接画出如图7b所示的功能表图接线图,图中M8002为FX系列PLC的产生初始化脉冲的特殊辅助继电器。

表2 输入/输出设备与PLC I/O对应关系

PLC I/O

X0

X1

X2

X3

Y0

Y1

Y2

输入/输出设备

SB

SQ1

SQ2

SQ3

YV1

YV2

YV3

免责声明:本文转自网络,版权归原作者所有,如涉及作品版权问题,请及时与我们联系删除,谢谢!

相关问答

三菱plc梯形图方框如何编的?

三菱PLC梯形图方框是用来包含Ladder逻辑的,也可以理解为是用来划分模块的。下面是编写三菱PLC梯形图方框的方法:确定方框的大小:打开三菱PLC编程软件,进入La...

plc编程方框p是什么?

plc(P)是指边沿检测脉冲指令。指令作用:LDP(取脉冲上升沿)是上升沿检测运算开始指令,LDF(取脉冲下降沿)是下降沿脉冲运算开始指令,ANDP(与脉冲上升沿...plc(...

西门子plc里面地址里,长方框里的是什么意思?

表示有八个位(也就是一个框)组成一个字节,两个字节组成一个字,四个字节组成一个双字表示有八个位(也就是一个框)组成一个字节,两个字节组成一个字,四个字节组...

gxdeveloperplc编程怎么快速改点位?

PLC编程软件GX-Developer快捷键有:F1获取帮助。F2梯形图进入编辑模式。F3梯形图进入运行模式。Shift+F3梯形图进入监控模式。F4-编译程序。F5常开接...

OML的PLC编程软件最后的结束指令怎么输入请高手PLC和电脑怎么连不上呀,他们说少个编程电缆,这么回事,请高?

END指令直接在程序最后一行输入指令,快捷键“I”,在框框里面输入“END”,回车就可以了。OMRON需要专用的编程线缆的,一端连到PLC,另外一端连到电脑,编程线...

plc时序图怎么理解?

PLC时序图可以理解为一种描述PLC控制程序运行情况的图示方法。它通过图示PLC程序中各个部分的执行顺序和时间关系,来达到掌握程序结构和调试程序的目的。时序...

电磁阀的应用及原理是什么?它是如何与PLC配合使用的?

我是矿山电气小东,分享电气知识。电磁阀的应用及原理是什么?它是如何与PLC配合使用的?电磁阀在我们的生产中应用十分广泛,我们先对电磁阀有个初步的认识,矿...

西门子指令怎么输入?

1、用编程软件专用编程界面输入,编程软件分别有:STEP7Microwin是西门子S7-200编程软件;STEP7-Micro/WINSMART是专门为S7-200SMART开发的编...

三菱加工中心参数密码怎么输入?

1、首先将三菱PLC通电,然后通过点击传输设置将三菱PLC编程电缆和电脑连接。2、打开三菱PLC编程软件,名为GX-Developer。3、接着点击“在线”,然后“登陆关键...

座的盆友给推荐推荐,随到随学的西门子PLC编程培训机构哪家...

[回答]1、用编程软件专用编程界面输入,编程软件分别有:STEP7Microwin是西门子S7-200编程软件;STEP7-Micro/WINSMART是专门为S7-200SMART开发的编程软件;ST...

 孔明智退司马懿  东芝c600 
王经理: 180-0000-0000(微信同号)
10086@qq.com
北京海淀区西三旗街道国际大厦08A座
©2026  上海羊羽卓进出口贸易有限公司  版权所有.All Rights Reserved.  |  程序由Z-BlogPHP强力驱动
网站首页
电话咨询
微信号

QQ

在线咨询真诚为您提供专业解答服务

热线

188-0000-0000
专属服务热线

微信

二维码扫一扫微信交流
顶部