直播课堂
HOME
直播课堂
正文内容
plc编程电路图解 图解西门子PLC编程速成宝典:入门+提高
发布时间 : 2026-01-02
作者 : 小编
访问数量 : 23
扫码分享至微信

图解西门子PLC编程速成宝典:入门+提高

德国西门子(SIEMENS)公司生产的可编程序控制器在我国的应用相当广泛,冶金、化工、电力、建材、机械制造、汽车、轻纺、交通运输、环保及文化等各个行业领域都有应用。西门子(SIEMENS)公司的PLC产品包括LOGO、S7-200、S7-1200、S7-300、S7-400、S7-1500等。

今天就给大家推荐

《图解西门子PLC编程速成宝典:入门篇》《图解西门子PLC编程速成宝典:提高篇》

《图解西门子PLC编程速成宝典:

入门篇 》以西门子S7-200 SMART PLC 为介绍对象,以其硬件结构、指令系统为基础,以熟悉软件应用、编程设计为最终目的;《图解西门子PLC编程速成宝典:提高篇 》以西门子SIMATIC S7-1200 PLC 为讲授对象,以其硬件结构、指令系统为基础,以熟悉软件应用、学会编程设计为最终目的。书中内容循序渐进、系统全面,以便读者夯实基础、提高水平,最终达到从工程角度灵活运用的目的。

编辑推荐

1)图文并茂、图说指令、列举应用,可为读者提供系统的编程方法,解决读者编程无从下手和如何选择编程指令的难题。2)以西门子S7-200 SMART PLC 硬件结构、工作原理、Modbus RTU 通信和以太网通信、西门子V20 变频器、西门子V90 伺服电动机、模拟量为基础,结合习题解析,为读者打好西门子编程的基础。

3)以西门子SIMATIC S7-1200 硬件结构、V90 伺服PN 工艺对象、模拟量等为基础,解析指令与应用,为读者打好SIMATIC S7-1200 编程的基础。

4)语言通俗易懂,减少了专业术语带来的困惑,使读者少走弯路。

内容简介

《图解西门子PLC编程速成宝典:入门篇》全面介绍了西门子S7-200 SMART PLC软件安装、硬件接线、指令系统和编程软件 的使用技巧,指令和功能块 的使用方法(这些方法易学易用,可以节约大量的设计时间),PLC 之间、PLC 与V20 变频器、PLC 与西门子V90 伺服电动机、PLC 和组态软件之间的通信编程和调试的方法,编程向导运动控制库和PID 控制系统参数的整定方法,人机界面——触摸屏的组态和应用,以及常用的变频器和PLC 的通信方法。实例讲解 贯穿了全书。本书适合PLC 初学者,以及高等院校机械工程、自动化等相关专业师生阅读。

内容简介

《图解西门子PLC编程速成宝典:提高篇》通过图文介绍了西门子 SIMATIC S7-1200 PLC软件安装、硬件接线、指令系统和编程软件 的使用技巧,TIA Portal 软件应用、指令和功能块以及程序架构的使用方法,PLC之间、PLC 与变频器、PLC 与 V90 伺服、PLC 与组态软件之间的通信编程、调试和在线仿真的方法,并介绍了运动控制工艺对象、高速计数器的各种用法,以及常用的 Modbus 通信S7 通信和开放式通信编程方法。本书可供自动控制工程师、PLC 工程师、硬件电路工程师及 PLC 维护人员,以及高等院校电气自动化、机械电子工程等相关专业师生参考。

西门子PLC编程图文详解 (收藏系列)

小编整理不易,帮忙多多转发点赞哦~

关注+私信【西门子】,免费领取64本西门子电子书

小编整理不易,帮忙多多转发点赞哦~

关注+私信【西门子】,免费领取64本西门子电子书

小编整理不易,帮忙多多转发点赞哦~

关注+私信【西门子】,免费领取64本西门子电子书

小编整理不易,帮忙多多转发点赞哦~

关注+私信【西门子】,免费领取64本西门子电子书

相关问答

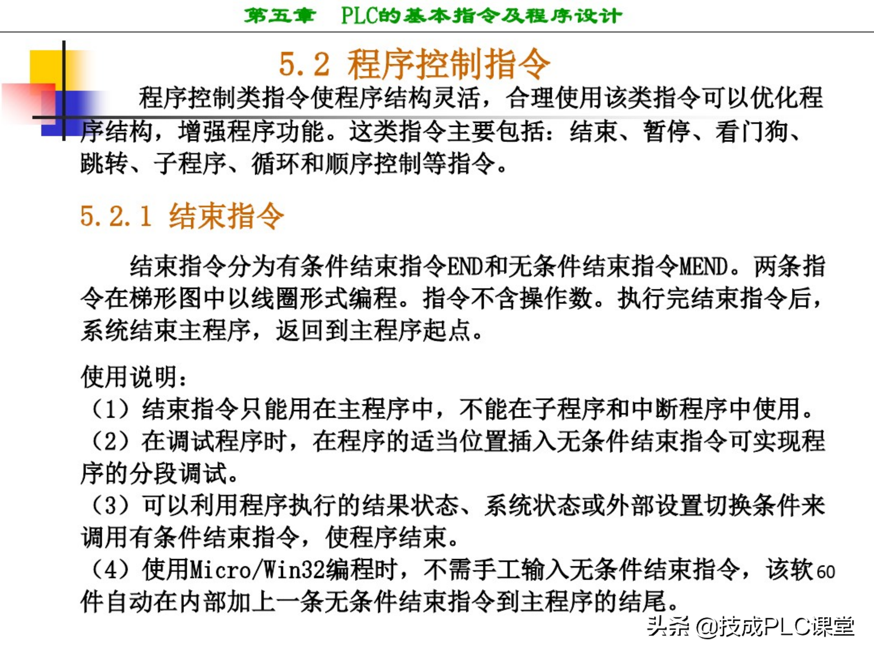
Plc进行程序设计的主要步骤?

常用的PLC编程方法有经验法、解析法、图解法。经验法:即是运用自己的或别人的经验进行设计,设计前选择与设计要求相类似的成功的例子,并进行修改,增删部分功...

在PLC梯形图编程中MOV指令的使用?

首先,你PLC程序里定时器或计数器的设定值不要写常数,写入一个变量,然后在屏里做一个数值输入单元,地址与PLC里设定值的变量地址一致即可在屏上改变设定值;比...

全自动开箱机使用图解

[回答]技术特点,※采用立式储存纸板方式,并可随时补充,不需停机;※适用于同一时间同一纸箱尺寸包装使用,如需变换纸箱规格时,手动调整使用(所需时间仅需1~...

咨询一下!!ZTE80km光模块连接交换机图解,80km光模块主要有...

[回答]和ADSL差不多了,光纤到光猫(和ADSL的猫作用差不多,做光电转换的),光猫结个3层交换机或者路由器(安全性要求高的话接防火墙),然后下面接几个2层交换...

台达触摸屏1@w40017是什么意思-ZOL问答

试试rs485,我们是用两个九针公头,触摸屏的1,4短接接PLC的8.2,3短接接PLC的3.5,5短接这个要看台达的触摸屏管脚定义。欧姆龙的plc是2sd3rd4cts5rts9s...

汇编语言什么叫位控法

1、机械设计基础掌握通用机械零件的设计原理、方法和机械设计的一般规律,具有选用通用机械传动装置和初步具有设计简单机械的能力,具有运用标准、...

三相异步电动机定子串电阻减压启动反接制动-汇财吧专业问答test

[回答]还有延边三角形反接制动还有多种减压启动(串联电阻、自耦变压器等)、概述“维修电工及技能实训装置”是根据机械工业职业技能鉴定指导中心组织编写...

接近开关三线和两线区别是什么?

接近开关三线与两线的区别?用图解最好?答:常开接近开关分为电感式、电容式两种。其中电感式的接近物大都为金属,电容式接近开关比较杂,只要是物体都能改变其...

3-6岁的孩子学英语要不要背单词?

在英语母语国家,儿童单词书其实就相当于我们的识字书,是每个家庭必备的儿童启蒙读物。所以,真想让孩子的英语不输在起跑线上,首先要花心思选择的就是单词书。...

哪位前辈谁能赐教!青海正规电工培训,电工培训排名好吗?

[回答]一、《电工识图快速入门》本书共分6个单元,从电工识图基础知识开始,以“读图”为主,由浅人深,通俗易懂地介绍了电工测量电路图、电动机控制电路图、...

 黑花生产地  中央候补委员是什么级别的干部 
王经理: 180-0000-0000(微信同号)
10086@qq.com
北京海淀区西三旗街道国际大厦08A座
©2026  上海羊羽卓进出口贸易有限公司  版权所有.All Rights Reserved.  |  程序由Z-BlogPHP强力驱动
网站首页
电话咨询
微信号

QQ

在线咨询真诚为您提供专业解答服务

热线

188-0000-0000
专属服务热线

微信

二维码扫一扫微信交流
顶部