直播课堂
HOME
直播课堂
正文内容
plc编程喷泉控制实验 PLC编程实例-----喷泉控制
发布时间 : 2026-03-21
作者 : 小编
访问数量 : 23
扫码分享至微信

PLC编程实例-----喷泉控制

(1)明确系统控制要求

系统要求用两个按钮来控制A、B、C三组喷头工作(通过控制三组喷头的泵电动机来实现),三组喷头排列如下图所示。

系统控制要求具体如下:

当按下起动按钮后,A组喷头先喷5s后停止,然后B、C组喷头同时喷,5s后,B组喷头停止、C组喷头继续喷5s再停止,而后A、B组喷头喷7s,C组喷头在这7s的前2s内停止,后5s内喷水,接着A、B、C三组喷头同时停止3s,以后重复前述过程。按下停止按钮后,三组喷头同时停止喷水。下图为A、B、C三组喷头工作时序图。

(2)确定输入/输出设备,并为其分配合适的I/O端子

喷泉控制需用到的输入/输出设备和对应的PLC端子见下表:

3)绘制喷泉控制电路图

控制电路图

(4)编写PLC控制程序

启动STEP 7-Micro/WIN编程软件,编写满足控制要求的梯形图程序,编写完成的梯形图如下图所示。

梯形图

下面对照控制电路来说明梯形图的工作原理:

西门子PLC,编程示例——喷泉控制(含梯形图逻辑讲解)

大家早上好,昨天详细的讲述了喷泉控制的要点,电气原理图,那么现在给各位分享一下,用PLC怎么来实现控制。

下面对照控制电路来说明梯形图的工作原理:

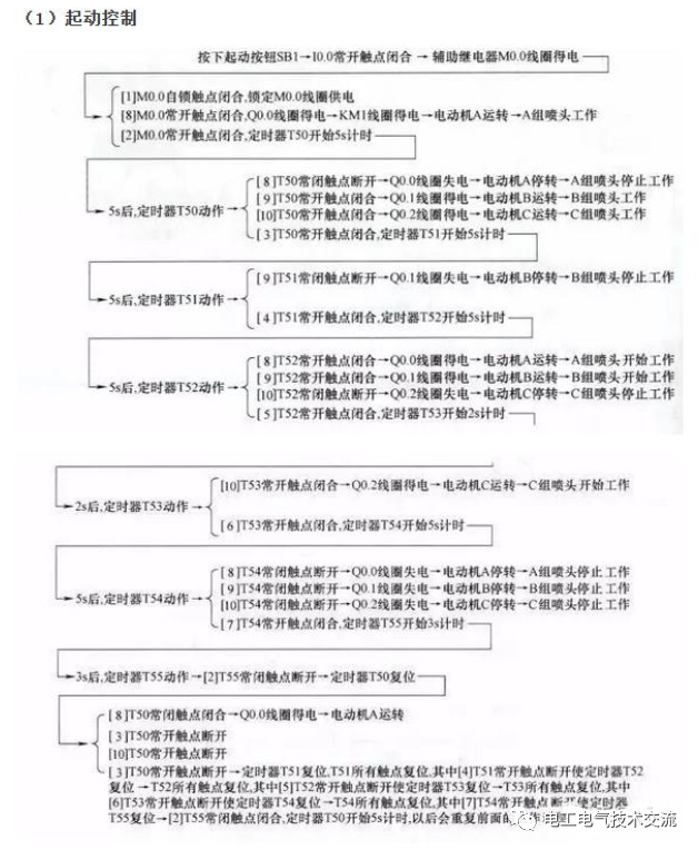
(1)起动控制

(2)停止控制

这个例子较为简单,基本指令只用了接通延时定时器,那么我下一次会讲述一种 较为复杂的项目,含有较多的能能指令和基本指令,望大家参考。

互相学习,相互交流,可留言,可私信,专注与车辆智能化,电气化研发设计,液压系统,机械结构的设计与运用。

相关问答

PLC控制喷泉的原理?

简单的来讲,你需要用A/D转换器来处理动态的音频信号/音乐节奏,转换后的数子量给PLC来驱动灯,或用用C++/VB做个转换界面通过PC与PLC进行进行通讯后转换,以此PLC...

plc与变频器控制的音乐喷泉原理?

音乐喷泉工作原理是,播放音乐来控制水柱,达到与音乐同步效果,而水柱是由水泵来控制,而水泵是由三相异步电动机组成,三相异步电动机转速通入工频电源...

基于plc的花样喷泉怎么设计?

基于plc的花样喷泉设计是一道经典的PLC课程设计题目,上过plc课程的同学应该很清楚,在头条文章曾经给一位粉丝专门写过基于plc的花样喷泉设计,内容和要求几乎一...

音乐喷泉控制系统plc线路接法?

音乐喷泉控制系统PLC线路的接法一般分为以下几个步骤:确定输入设备与PLC的连接方式:首先,要明确哪些设备是输入设备,如按钮、传感器等,哪些设备是输出设备,...

跪求答案:plc喷泉设计?

[回答]喷泉是由人工构筑的整形或天然泉池中,以喷射优美的水姿,供人们观赏的水景。喷泉是园林中重要的组成部分。现代园林中,除了植物景观外,喷泉也是重要...

plc音乐喷泉选题的依据和意义?

选题是PLC音乐喷泉设计的重要环节,它直接影响着PLC音乐喷泉的观赏效果和受众群体。一般来说,PLC音乐喷泉选题需要考虑以下几个依据:1.地点和场合。PLC...

行家们跪求:plc喷泉设计?,喷泉设计经常有活动吗??

[回答]使用PLC控制花式喷泉,具有使用方便、运行可靠、控制程序设计简单等优点。用SFC方法编程,可以使设计思路清晰,编程简便。若需要改变喷水花样和喷水...

有谁知道火炬性价比高的PLC编程系统,PLC编程系统操作复杂吗??

[回答]PLC控制喷泉的原理:喷泉控制系统由启动控制程序、位移脉冲控制程序、复位控制程序、驱动控制程序、停止控制程序组成。通过启动控制程序实现喷泉的...

plc制作生产看板?

[回答]这里肯定会有你合适的,到时给我加分1.基于FX2N-48MRPLC的交通灯控制2.西门子PLC控制的四层电梯毕业设计论文3.PLC电梯控制毕业论文4.基于pl...

帮个忙各位资深人士请回答西安服务好的小区喷泉维修电话多...

[回答]目录第1章绪论11.1喷泉的发展11.1.1我国喷泉的发展11.1.2喷泉的应用状况11.1.3现代喷泉重出现的问题21.2喷泉的种类31.3喷泉中的一些新技术31.4设计...

 铁观音发源地  姚广孝墓 
王经理: 180-0000-0000(微信同号)
10086@qq.com
北京海淀区西三旗街道国际大厦08A座
©2026  上海羊羽卓进出口贸易有限公司  版权所有.All Rights Reserved.  |  程序由Z-BlogPHP强力驱动
网站首页
电话咨询
微信号

QQ

在线咨询真诚为您提供专业解答服务

热线

188-0000-0000
专属服务热线

微信

二维码扫一扫微信交流
顶部