研选课堂
HOME
研选课堂
正文内容
plc手持编程器编程实例 三菱FX-20P-E手持编程器操作手册
发布时间 : 2026-03-20
作者 : 小编
访问数量 : 23
扫码分享至微信

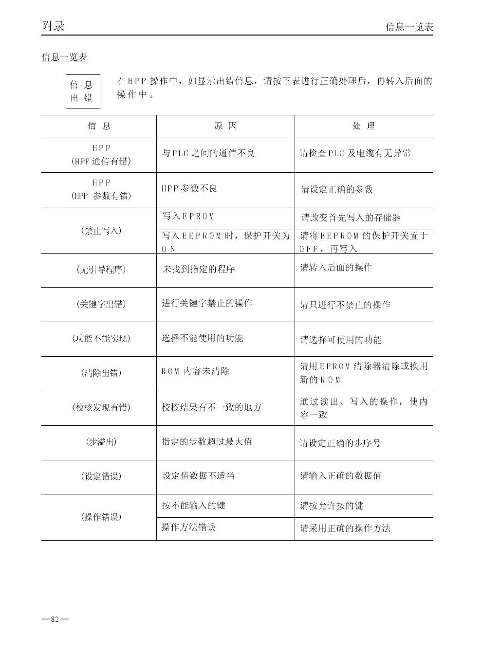
三菱FX-20P-E手持编程器操作手册

指令表(IL)、梯形图(LD)都是PLC 的常用编程语言?图文详解

PLC 是一种工业控制计算机,其软件必然是通过编程语言来编辑的。

目前 PLC 常用的编程语言有梯形图、指令语句表和顺序功能图。功能块图和结构文本高级语言则存在于某些PLC中。

一、指令表(IL)

指令语句表也叫助记符或列表,是基于字母符号的一种语言,类似于计算机的汇编语言。

这种编程语言是用一系列操作指令组成的 语句表将控制流程描述出来,并通过编程器或者编程软件送到PLC中去,指令语句表是由若干条语句组成的程序,语句是程序的最小单元。一个操作功能是由一条或若干条语句来完成的。PLC的操作指令系统比计算机的汇编语言简单很多。但表达形式类似。也是由地址、操作码和操作数三部分组成,关于FX2N的具体操作指令待讲解程序编制时再作介绍。

下图为—指令表程序(FX2N PLC)

若果把指令表的逻辑关系写成逻辑表达式则为:

Y0=(X0+Y0)* X1

不同品牌的PLC其指令表的形式是相同的,但是指令的符号表示,各编程元件表示则相差很大。

指令表编程语言是最基本的程序设计语言。它具有容易记忆便于操作的特点,它可以用最简单的编程工具—手持编程器进行编程。它与其他语言多有一一对应的关系,而且,一些其他语言无法表达的程序用它都可以进行表达。它的缺点是阅读困难,其中的操作功能很难一眼看出,不便于工控人员之间进行交流和沟通

早期,在编程软件普及前一般都是先用梯形图设计程序,然后再手工编译成指令表程序,最后用手持编程器将程序送入PLC。现在,编程软件已经普及,在编程软件上,我们只要编好梯形图程序,软件会自动编译成指令表程序。所以,我们今后重点是梯形图编程语言的学习和编程软件的操作。对指令表编程语言则不作进一步讲解。但是,PLC的各种操作指令的学习则是必不可少的编程基础。

二、梯形图(LD)

梯形图编程语言习惯上叫梯形图。其源自继电控制系统电气原理图的形式,也可以说,梯形图是在电气控制原理图上对常用的继电器,接触器等逻辑控制基础上简化了符号演变而来的,

由于PLC在结构上,工作原理都和继电器控制系统截然不同,因而他们之间必定存在着许多差异。初学者可以通过继电器控制电路图切入梯形图,但一旦入了门,则必须完全离开继电控制电路图

下图为根据指令表这一节中的指令表程序所画出的梯形图,其功能和指令表程序一样,但理解却容易多了,电工师傅们一看就知道,这是一个电动机起、保、停控制程序

和指令表编程语言一样,尽管都是梯形图,但各个厂家PLC对梯形图的画法还是有差别的。对最基本的逻辑控制指令差别并不大,但对功能指令(实现数据操作的指令)的表达上差别非常大。这也是为什么学习三菱PLC后再学习西门子S7-300/400,很多人感到不好学的原因之一。

梯形图语言优点非常特出,形象、直观、易学、实用,电气人员容易接受,是目前所有PLC都具备的编程语言,也是用的最多的一种PLC编程语言。

(未完待续,下一节内容为顺序功能图、功能快图、结构文本),电工小琦原创,未经授权不得转载,违者必究!

往期优秀文章回顾:

电气工程师的PLC基础应用实例:S7-200 SMART如何实现喷泉控制?

相关问答

欧姆龙pLCCp1H通过连线能否用手持编程器编程序?

1、不能。2、因为欧姆龙pLCCp1H是一种编程模块,它通过连接PLC和设备来实现对设备的控制。同时,它是基于RS232/485接口与编程器交互传输数据的,手持编程器没有R...

三菱PLC手持式编程器(FX-20P),能与电脑对打通讯么,如何接,为...

手持编程器是直接与PLC通信编程用的,不是用来与电脑通信用的。plc可以的如果你的电脑没有com口用USB要设置通讯需要接口软件支持3条回答:【推荐答案】手持编...

怎么样用三菱plc手持编程器修改时间-ZOL问答

你找一份手编程器的说明书看看吧,自力更生吧。找到所要修改的指令,直接改了三菱plc指令ADD用手持编程器无法直接输入。需要输入该应用指令的功能代号。ADD是...

欧姆龙手持编程器用法-ZOL问答

欧姆龙手持编程器的用法:PLC接通电源后,编程器上显示出PASSWORD“口令”字样,按CLRMONTR键后,该口令消失,再次按下CLR键,屏幕上显示出地址0000,然...

谁可以告诉我怎样把编好的PLC程序写进PLC(DVP14SS11T2)?

将编好的PLC程序写进PLC(DVP14SS11T2)需要以下步骤:1.将编写好的PLC程序保存到U盘或其他支持的存储设备中,并将其插入到PLC的USB接口上。2.在PLC的操作面...

用手持式编程器把三菱PLC程序从一台复制到另一台怎么样操做-...

需要RS422接口通讯,读出来以后链接到另一台机器上直接写入就好了直接用电脑今天中午

怎样编码器与PLC连接及梯形图的编程范例?

使用PRV(062)指令,需要对数据逻辑存储器DM6642进行设置,方法如下即用手持编程器改变PLC设置:PLC的开关放到PROGRAM状态下→按DM键→分别按6642数字键→...

三菱plc指令ORF用手持编程器怎么样输入-ZOL问答

需要RS422接口通讯,读出来以后链接到另一台机器上直接写入就好了三菱plc指令ADD用手持编程器无法直接输入。需要输入该应用指令的功能代号。ADD是加法指令...

编程器的作用和工作方式有哪些?

编程器是PLC的重要外围设备。利用编程器将用户程序送入PLC的存储器,还可以用编程器检查程序,修改程序,监视PLC的工作状态。常见的给PLC编程的装置有手持...

如何用手持编程器PRO27查看已编好的程序?

使用手持编程器PRO27查看已编好的程序,可以按照以下步骤进行:连接设备:使用适合的连接线将手持编程器PRO27与需要查看的PLC连接起来。确保连接稳定可靠。打...

 鄂尔多斯苏叶女  张子剑 
王经理: 180-0000-0000(微信同号)
10086@qq.com
北京海淀区西三旗街道国际大厦08A座
©2026  上海羊羽卓进出口贸易有限公司  版权所有.All Rights Reserved.  |  程序由Z-BlogPHP强力驱动
网站首页
电话咨询
微信号

QQ

在线咨询真诚为您提供专业解答服务

热线

188-0000-0000
专属服务热线

微信

二维码扫一扫微信交流
顶部