线下实训
HOME
线下实训
正文内容
车库入口plc编程视频 PLC 控制车库自动门开启和关闭,梯形图!
发布时间 : 2026-01-22
作者 : 小编
访问数量 : 23
扫码分享至微信

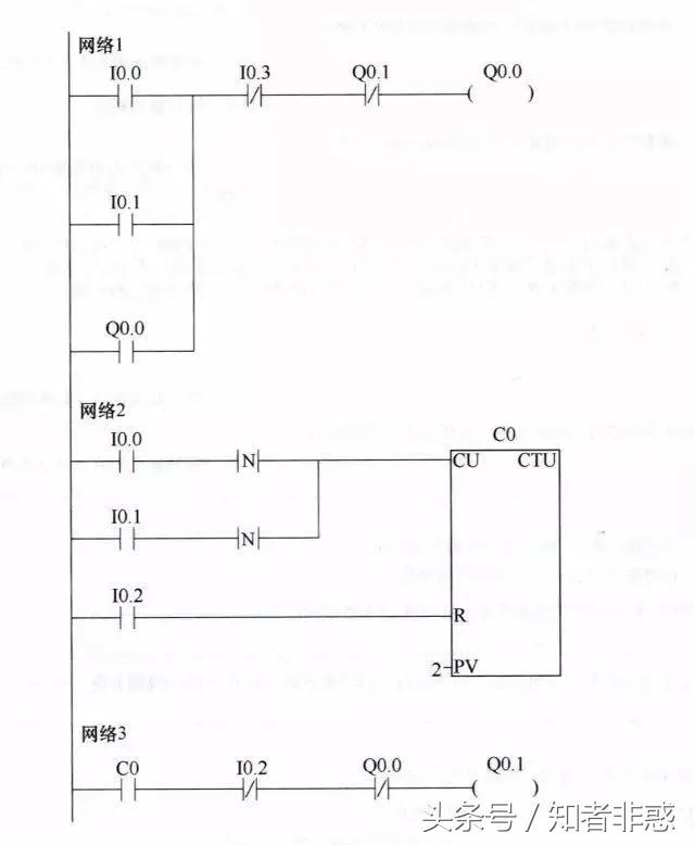
PLC 控制车库自动门开启和关闭,梯形图!

上一文,我们提到了,PLC控制车库自动门的开启和关闭,所涉及的逻辑关系和电路原理图,那么它的软件控制是什么样的呢?梯形图该如何编写?

1、编写PLC控制程序

启动STEP 7-Micro/WIN编程软件,编写满足控制要求的梯形图程序,编写完成的梯形图如下图所示。

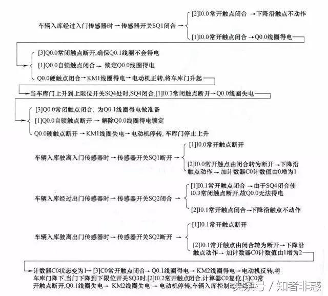
(2)出库控制过程

(1)入库控制过程

今天与大家分享的是梯形图和控制逻辑,希望大家能更好的分析,逻辑搞清楚。如有什么疑问,请与我联系

西门子PLC编程实现车库空位显示系统?

任务要求

用PLC编程实现空位控制显示系统,并进行模拟调试。车库共有停车位10个,进、出库传感器各一个,进出口自动栏杆(指示灯代替)各一个,进口取卡/出口还卡(按钮)各一个,2个7段数码管。

控制要求:

1.用两个自复位按钮模拟进、出车库传感器。七段数码管显示空余车位1数0个;

2.当车准备进库,触发进库传感器后,按下取卡按钮,当车库有空余位置时,栏杆开启,延时3秒后关闭;同时剩余车位数显示减1;当车库没有空余位置时,栏杆不打开;

3.当车准备出库,触发出库传感器后,按下还卡按钮, 栏杆开启,延时3秒后关闭;同时剩余车位数显示加1;

4.剩余车位数显示数字在0~10之间。

I/O地址分配

梯形图

PS: 对西门子S7-200PLC、C51单片机、电机电气控制、MCGS组态、CAD画图,solidworks软件等略有了解!对机电一体化技术的专业知识有一定了解。需要代写的同学们可以向我咨询呀!或者需要我分享出来项目的原文件的也可以向我咨询。

相关问答

谁能介绍一下立体车库的运行过程?

机械式立体停车库属机电一体化高科技产品。主要由骨架、停车位、升降机、横移机构、升降旋转机构、安全系统、控制拖动系统、收费管理系统、监视系统、消防系...

立体车库防止人员误入的安全光栅能和PLC连接吗?

当然可以,一般安全光栅都提供有接口。不过建议安全光栅还是不要和PLC连接,除非是EN954的安全PLC。让安全光栅连接到安全继电器,使用安全继电器作为整个立体车...

标准车库门多少平?

20—22平米车库的最小尺寸是3.5米*5.5米,大概在20—22平米之间。现在的车库门大多采用铝合金材料制成的,车库门门面厚度在5mm—10mm之间,一些特殊环境下的车...

山东立体车库,山东立体车库巷道堆垛类,山东立体车库垂直循环类

[回答]山东立体车库巷道堆垛式立体车库采用堆垛机作为存取车辆的工具,存取车辆方便快捷,但是传统巷道堆垛式立体车库采用的堆垛机成本较高,对此,着重对巷...

车库有哪些安全装置

[回答]3、PLC连锁装置PLC程式设定升降及横移定位点相互连锁,以防升降载车板与横移载车板产生重叠或碰撞之情形。4、防止超限运行装置:停车设备在升降过程...

左倒库先看到的库角是哪个_车坛

左倒库先看到的库角是右库角。以下是关于车库的相关介绍:1、车库的简介:车库,一般是指人们用来停放汽车的地方。2、车库的分类:传统车库,即为砖混土...

地下车库双车道需要多少米啊??-130****5529的回答-懂得

7M根据中华人民共和国行业标2113准《汽车库建筑设计规范5261JGJ100-98》3.2.4大中型汽车库的库4102址,车辆出入口不应1653少于2个;特大型汽车库库...

正规规范的车库面积是多少,才合理?

车库一般最小尺寸3.5米*5.5米,大概20-22平米一、传统车库即为砖混土建车库,类似于房屋!二、立体车库主要是多平面的空间立体车库,以单层平面停...车库一般...

地下车库双车道需要多少米啊??-155****9817的回答-懂得

5.5米~只要车道净距控制在5.5米以上就没问题。7米是坡道出入口的双车道7M根据中华人民共和国行业标2113准《汽车库建筑设计规范5261JGJ100-98》3...

搭建地下车库出口隔音棚材料大概多少一平啊?-一起装修网

[回答]传统车库,即为砖混土建车库,类似于房屋!也称机械式立体车库:利用机械来存取停放车辆的整个停车设施叫做机械式停车库,以立体化存放的机械式停车库叫...

 郭晓阳  徐欣莹 
王经理: 180-0000-0000(微信同号)
10086@qq.com
北京海淀区西三旗街道国际大厦08A座
©2026  上海羊羽卓进出口贸易有限公司  版权所有.All Rights Reserved.  |  程序由Z-BlogPHP强力驱动
网站首页
电话咨询
微信号

QQ

在线咨询真诚为您提供专业解答服务

热线

188-0000-0000
专属服务热线

微信

二维码扫一扫微信交流
顶部